O spoznaji sustezanja i njenim tajnama

Kategorija

Napomena
Integralni prijevod 91. poglavlja „Mekkanskih otkrovenja“ hazreti Šejhul-ekbera Ibn Arebija; s arapskog jezika preveo Kenan Čemo

 

 

Sustezanje na Božijem putu jesu od svih zabrana izmicanja,

o kakvim god da se njima radi, bez dvojbe i propitivanja.

 

No, ako ti neko po Njegovoj svenadilaznosti iskren dolaziti krene,

a ti se i od njegʼ sustegneš, to te samo u manjkavost ima da zaogrne.

 

Jer, zato što ne poimaš kako treba, ti suprotno i sudiš,

pa se u vjerovanju svome s manjkavošću budiš.  

 

Sustezanje (el-vereʻ) po definiciji Vjerozakona podrazumijeva klonjenje kako harama (strogih zabrana) tako i svega što je sumnjivo (šubhe). Klonjenje onog što je halal (dozvoljeno) već ne spada u ovu kategoriju. Po tom pitanju Poslanik, a.s., je kazao: „Prođi se onog što ti izaziva sumnju, a drži onog u čemu nema sumnje.“ To je upravo ono o čemu i mi ovdje govorimo. Ovaj hadis istovremeno pokazuje i Poslanikovu, a.s., puninu i preciznost govora. U tom kontekstu jedan čovjek je rekao: „Ništa mi nije lakše od sustezanja, jer sve što mi u duši zasmeta, ja se prema ovom hadisu toga i sustegnem.“

Što se tiče jasnoga harama, sustezanje od njega propisano je slovom Vjerozakona po onima na koje se taj propis odnosi, a ne po toj i toj stvari ili radnji. Ta ista stvar koja je nekom zabranjena, za druge je dozvoljena, naprosto jer taj neko drugi nije istih svojstava kao onaj na koga se zabrana odnosi. Stoga i naglašavamo kako stvari nisu zabranjene po njihovoj suštini. Ama baš ništa nije u kategoriji harama samo po sebi. Iz tog razloga Svevišnji i kaže: „Osim kad ste u nevolji“ (Kurʼan, sura el-Enʻām, ajet 119). Lahko je doći do spoznaje kako sud o zabrani nečega, ali i drugi sudovi, proizlaze iz stanja obveznika (čovjeka kao odgovornog bîća), a gdjegod se to i poimence po zabranjenome navodi.

Ukoliko dođe do preinake u imenovanju po osnovu neke izmjene koja zadesi osobu na koju se zabrana primarno i odnosi, onda se mijenja i sud po pitanju pristupanja toj stvari, bilo da ono postaje dozvoljenim ili čak obaveznim. Isto je i sa specifičnim stanjima koja utiču da nešto što je inače zabranjeno, sada postaje dozvoljeno. Budući da stvari tako stoje, onda ne postoji apsolutno ništa da je po sebi (li-ʻajnihī) zabranjeno.

Što se tiče sustezanja od sumnjivih stvari (šubhe), to su one koje podjednako klackaju između harama i halala, bez da se može dati prevaga bilo kojoj od ove dvije strane, niti da sustezanje od njih bude preče od prakticiranja, kao i obratno. Čedna osoba (el-veriʻ), koja je na ovom duhovnom staništu sustezanja, ona će se ipak sustegnuti, davajući prevagu hurmetu (časti) ovog duhovnog staništa. Osoba koja nije na ovom mekāmu (duhovnome staništu), neće se sustegnuti. To je razlika između njih.

Što se tiče klonjenja stvari koje nisu čak ni u domenu šubhe, tj. onih koje su sigurni halal, klonjenje od njihove vrijednosti, a samo od toga se i kloni, definira se odricanjem (zuhd – asketizam), a ne sustezanjem (vereʻ). Odricanje, tj. prakticiranje zuhda, u stvarima koje su haram i sumnjive, ustvari je sustezanje (vereʻ). Zuhd je prolaženje lijepog halala, dok suzdržavanje od halala koji takvim postaje iz nužde nije doli grijeh. Koja je to granica, odnosno mjera lijepog halala u kojem je dozvoljeno prakticirati zuhd, o tome, ako Bog da, govorimo u posebnome poglavlju, posvećenu upravo zuhdu.

Dakle, sustezanje (od harama i šubhi) pripada duhovnim staništima koje propisuje Vjerozakon. To je mekām koji prati Božijega roba sve dok se smatra šerijatskim obveznikom (mukellef), kao što se obveznikom postaje po ispunjenu određenih uvjeta. U tom slučaju se principi sustezanja protežu na apsolutno sve radnje obveznika, bez izuzetka. Štaviše, oni bi trebali da kolaju kroz sve organe za koje se ima polagati račun, za svaku njihovu bilo kretnju bilo mirovanje, bilo akciju bilo apstiniranje.

[Ovih organa je osam. O njima hazreti Šejhul-ekber opširno govori u svome djelu „Zalazišta zvijezda“. To su oči, uši, jezik, ruke, trbuh, spolni organ, noge i srce. Prema njima je ustrojeno i osam  džehennemskih ponora o kojima poimence govori i Kurʼan.]

 

Ima nekih koji kažu kako ovaj stupanj vereʻa ima svoje odraze, odnosno propis, i u duhovnome svijetu, svijetu tajni i rūḥova. Međutim, po pitanju propisanog sustezanja to nikako ne može biti tačno. Za ozbiljene znalce je nezamislivo postojanje sumnje u krajnjim smislovima, spoznajama i tajnama. Sumnja se uvlači tek u spekulativne znanosti, proizašle iz racionalne dijalektike. E takvima i treba jedna doza sustezanja u njihovu racionalnome promišljanju, kako bi ga „očistili“ od zabranjene spekulacije, kao što je primjerice obaveza sustezanje od razmišljanja o Božijoj Bîti, ili, pak, „očistili“ od spekulacije koja ulazi u domen sumnjivosti, poput spekulacije koja može biti ili u ime Allaha ili zarad samopokazivanja. Upravo ovaj segment mnogima nekako izmiče, naprosto iz razloga ogromne časti koju znanje kao takvo nosi. Takva osoba uobrazi kako za znanjem traga u ime Alaha, a ustvari to čini radi dunjaluka (ovog svijeta) ili nekog drugog mimo Allaha. U tom slučaju se treba sustezati od pogrešnog nijeta (voljne namjere), a ne od samog znanja.

Traganje za znanjem nikada ne može biti zabranjeno. Zabrana se može odnositi samo na pokvaren nijet. Ovdje se sad postavlja i jedno drugo pitanje. Naime, da li onaj pokvareni nijet uopšte kvari i samu vrijednost traganja za znanjem, ili traganje za znanjem vazda ostaje na svojoj vrednoti, koja onda suštinski vodi i ahiretskoj (budućega svijeta) sreći, dočim kazna ima da se provodi samo po nijetu? O tome, ustvari, više govorimo u poglavlju o Božanskome vaganju.

E sad, ima onih koji će kazati kako je cijeli univerzum (el-kevn) ustvari šubha. Na tom stanovištu i mi stojimo. Međutim, to nije kako slušalac ili čitalac umišlja, nego je Božanski Lik taj koji nas vodi takvom stajalištu. Od takvog nečeg se nije moguće sustezati i kloniti, jer, u konačnici, od njega ne znaš doli samoga sebe. Kad bi se odmakao od samoga sebe, onda ne bi znao ni svoju vlastitu bît, odnosno ličnost (ḏāt). Ne bi znao ni ko te stvorio. Zato je i kazano: „Ko spozna sebe, spoznao je i svoga Gospodara.“ Sustezanje u tome je nemoguće, nego od toga treba uzimati onoliko koliko treba s obzirom na njegovu prirodu šubhe. To i jeste njeno mjesto, locus kojeg zauzima. Ona se nikad ne nagne više na ovu ili onu stranu. Eh, ovo je more u kojem se pogubila kako većina umova tako i većina gnostika (ʻārifâ), osim onih kojima se Allah smilovao, onih koji su se ukrcali na Nūḥovu lađu vlastitog spasenja.

U konačnici, sukus govorenja o duhovnome staništu sustezanja jeste da se u svojoj kako tako i nutrini, a onda i svojim djelovanjima svih svojih organa na koje se odnose Božiji propisi, kloniš svake akcije ili prolaženja koji nisu u ime Allaha, po Vjerozakonu propisanoj definiciji, iskreno Mu se predajući bez da ikakva sumnja nagriza. Upravo ovo vezivanje uz Allaha je suptilna spona koja govorenje o ovom mekāmu čini suštinskim.

Nadalje, svaki mekām na Allahovu putu je istovremeno i stečen i postojan, dok je svaki ḥāl (stanje) istovremeno darovan i kratkotrajan, više poput bljeska munje. Kada bljesne, ili ga brzo nestane usljed javljanja nekog drugog suprotnoga ḥāla, ili nastave jedan za drugim slični pristizati, u kojem se slučaju njihov sahibija (nosilac) može smatrati propalim.

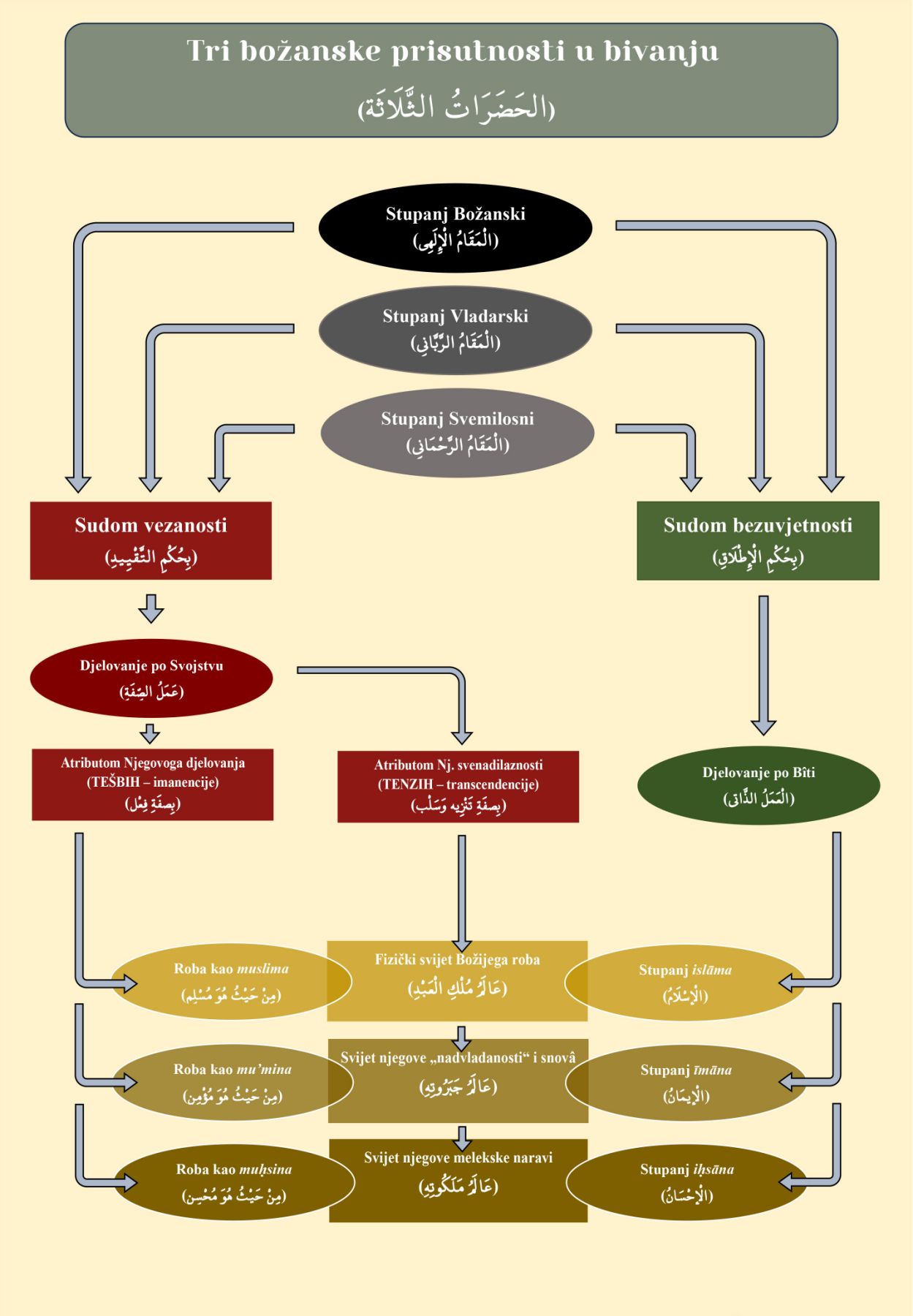
Što se tiče mekāmâ (postojanih duhovnih staništa ili stupnjeva), oni su ili nivoa božanskoga (meqām ilāhī), ili vladarskoga (meqām rabbānī), ili svemilosnoga (meqām raḥmānī). Mimo ove tri prisutnosti (ḥaḍreta) druge nema. One obgrljuje sve ostale prisutnosti. Po njima se vrti cijeli bîtak, preko njih se spuštaju i Božije knjige, i ka njima se dižu duhovne staze. Nad ove tri prisutnosti bdiju tri Božija Imena. To su Allāh (Allah), er-Rabb (Gospodar) i er-Raḥmān (Svemilosni). Druga Božija Imena su u posebnoj i izravnoj vezi sa jednim od ova tri, shodno datome „trenutku“ i samom Božijem robu na kojem se manifestira djelovanje nekog od tih Imena s obzirom na njega bilo kao muslima, bilo kao muʼmina, bilo kao muḥsina.

[Ovdje se referira na tri poznate dimenzije manifestiranja Vjere, koje su do nas došle preko poznatog hadisa od hazreti Omera kada blagoslovljeni Poslanik, a.s., biva upitan da objasni šta je to islām (dosl. predavanje Bogu), šta īmān (dosl. vjerovanje), a šta iḥsān (dosl. ispravnost i dobročinstvo), pa za islām navodi ono što mi danas poznajemo kao islamski šarti, odnosno obredoslovlje, sve naše pojavne obavezujuće radnje kojima iskazujemo našu pokornost Svevišnjem. Nadalje, za īmān navodi ono što poznajemo kao imanski šarti, što je već u domenu nepojavnog, vjerovanje koje nosimo u duši i svjesni smo ga. Konačno, iḥsān on slikovito definira najdubljim i najpotpunijim odnosom prema Stvoritelju, na način kao da Ga se izravno svjedoči. Muteṣavvifi će u ovoj predaji prepoznati kako sva ti obzira odgovaraju jednojod tri glavne komponente koje čine svako ljudsko bîće. Tako islām odgovara tijelu (džism), s obzirom na to da njegovi šarti manifestirani namazom, zekatom, itd., u konačnici svim društvenim odnosima uređenim šerijatskim propisima, jesu radnje koje se izvršavaju našim tijelom. Īmān, s druge strane, odgovara duši (nefs), za koju su vezani i spoznajni procesi, jer je on već ona unutarnja dimenzija koja se ne vidi. Pojam iḥsāna odgovara ljudskome duhu (rūḥ) kao njegovu najvišem entitetu. Na isti način kako duh izmiče svakome vidu definiranja, isto je i sa definiranjem iḥsāna, na čije puno značenje je u hadisu ukazano Lijepom Vizijom, najvišim oblikom zadovoljstva u robovanju svevišnjem Gospodaru. U tom smislu se ima i razumijevati opšteprihvaćeno značenje iḥsāna kao dobročinstva, što je, ustvari, tek jedna njegova dimenzija koja susljedno proizlazi po ozbiljenju ovog stupnja.]

 

Njihova djelovanja, odnosno otisci, se onda očituju bilo u svijetu njegova mulka, bilo u svijetu njegova džeberūta, bilo u svijetu njegova melekūta.

[Ove pojmove hazreti Šejhul-ekber ovdje ne objašnjava, a na njih se kasnije u ovom poglavlju opet vraća. Za što ispravnije poimanje onog o čemu nam ovdje govori, nužno je barem ukratko pojasniti o čemu se zapravo radi. Pod svijetom mulka, dosl. vlasti i posjedovanja, u teṣavvufskoj, ali općenito i teološkoj literaturi, se misli na pojavni, materijalni svijet. Pod svijetom džeberūta, doslovno siline, se misli na svijet Mašte, kojem pripadaju i snovi, i to stoga što se oni dešavaju mimo naše volje i našega plana. Pod svijetom melekūta se misli na sve uzvišene dimenzije svjetova koje oslovljavamo duhovnima, a kojima pripada i svijet meleka.]

 

Djelovanje osobe u tom određenom domenu može biti ili sudom bezuvjetnosti (apsolutnosti), što predstavlja djelovanje po Bîti, ili sudom vezanosti (relativnosti), što predstavlja djelovanje po Svojstvu. To djelovanje po Svojstvu ili je preko Atributa Njegove svenadilaznosti i neusporedivosti (transcendencije), ili, pak, preko Atributa Njegovog djelovanja (imanencije).

[Hazreti Šejhul-ekber ovdje uvodi dva teološka pojma, za koja sasvim slobodno možemo kazati kako čine okosnicu općenito teologijskoga nauka. To su pojmovi tenzīha i tešbīha, odnosno Njegove transendencije, svenadilaznosti i neusporedivosti, s jedne strane, te Njegove imanencije i usporedivosti, s druge strane. O njima on krajnje minuciozno govori kroz skoro sva svoja djela, a ispravno razumijevanje, a još važnije svjedočenje, je ključ za doživljaje vjerskih istina.]

 

Ovo bi bila veza koja spaja sve mekāme i njima pripadajuće ḥālove, bez obzira da li ih duhovni putnik (sālik) bio svjestan ili ne. Sve u bivanju potpada upravo pod ove sudove, iako toga nije svako svjestan.

Nejse, sustezanje (el-vereʻ) dakle ima svoj mekām i njemu pripadajući ḥāl, a spada u domen propisanih radnji, kako smo to već naveli, kao što i prestaje sa važenjem istekom stanja šerijatske obvezanosti. Mekām sustezanja (prema gore navedenoj matrici) je vezanost (relativnog suda) Atributom Njegove svenadilaznosti. To je tako jer njegovu zbîlju čini klonjenje, a ono kao takvo je božanske (ilāhī) naravi. Stoga sahibija ovog mekāma i nije poznat među ljudima. S druge strane, stanje, odnosno ḥāl takve osobe jeste da ima neki alamet (znak) bilo u sebi bilo u onom od čega se susteže.

[Ove znakove hazreti Šejhul-ekber je posebno obradio u svojoj već spomenutoj knjizi „Zalazišta zvijezda“, navlastito za svaki od osam organa. Ovdje je važno naglasiti jedan izuzetno bitan momenat, kojeg on suptilno ističe i u uvodnim stihovima ovog poglavlja, a dodatno i krajnje jasno objašnjava u narednom, 92. poglavlju. Naime, sutezanje od nečega što smatramo mogućom šubhom, bez jasnoga dokaza, u ovom slučaju znaka od dragog Allaha, nije doli šerijatski definirano lošim mišljenjem o drugima – sūʼuẓ-ẓann, od čega se itekako treba čuvati. Za takvu osobu hazreti Šejhul-ekber veli da je mračne nutrine i lošeg ahlaka, tj. kulture i vladanja.]

 

Takva osoba (na mekāmu sustezanja) je pod stalnim „pogledom“ Božijega Imena Allah, koje je u svijetu njegova mulka motri kao muslima (predanog dimenziji islāma), i posljedično tome vodi ga u njegovim pojavnim postupanjima. Kad god joj se posebni znak pojavi na nekom od njenih udova, ona se od toga što je pred njom sustegne, tj. onog što bi moglo oskrnaviti njezin mekām.

To Ime je motri i u svijetu njena džeberūta kao muʼmina (predanog dimenziji īmāna – Vjere), i shodno tome vrši utjecaj na tu njegovu dimenziju, pa tako nikada nema lažnih snova. Dakle, i u svijetu Mašte (el-Ḫajāl) ona se susteže na isti način kao i u pojavnome svijetu, prosto jer taj svijet prati onaj osjetilni. Eto zato kada derviš doživi noćnu poluciju uzrokavnu snoviđenjem, njegov ga šejh pedagoški ukori. Poznato je kako niti jedan vjerovjesnik nikada nije imao noćnu poluciju. Njima to nije primjereno, kao što iskustveno znamo da nije primjereno ni nosiocima spoznaja u Allaha (tj. evlijama). Polucija izazvana snoviđenjem, ali i na javi snagom zamišljanja, je rezultat odraza čovjekove putene uobrazilje, koja ustvari je laž, nestvarna je, a on umisli kako se stvarno na dešava na javi. S tim u vezi već smo kazali kako se osoba ovog duhovnog stupnja susteže od laži. Ukoliko se nje susteže u pojavnosti, onda se to proteže i na domen njegove mašte. Osoba ovog duhovnoga stupnja kada iza spavanja uzima gusul (obavezno obredno kupanje nakon polucije ili intimnoga odnosa), to je zbog sjemena koje je tokom spavanja ispustila kao rezultat slabosti nekog od unutarnjih organa, što je, ustvari, bolest koja je narušila njegov metabolizam, a ne kao rezultat nekog snoviđenja, bilo da je u pitanju snoviđenje u halalu ili haramu.

[Ovo je poznato i kao medicinski fenomen, da osoba polucira kao rezultat prekomjernog fizičkog rada ili psiho-mentalnoga zamora, što se u ekstremnim slučajevima može desiti čak i na javi, bez ikakva seksualnog podražaja. U predajama je zabilježen slučaj da je hazreti Omer jedne prilike za vrijeme svoje vladavine predvodio sabahski namaz. Kad se vratio kući, na donjem vešu je primijetio trag noćne polucije, na što je kazao kako je time postao iskušan nakon preuzimanja goleme odgovornosti vođenja ummeta. Premda neki komentatori ove predaje navode da je polucija bila rezultat snivanja neke njegove sluškinje, ipak se dâ razumjeti kako toga nije bilo, jer i sam je bio iznenađen onim što vidi, što obično nije slučaj nakon snivanja.]

 

Konačno, po obziru kada je to Ime motri u svijetu njena melekūta, iz čega proizlazi sustezanje svakog vida tumačenja božanskih obraćanja koja joj se nadaju, a onda i ostalih Njegovih manifestacija ukoliko se sve to javlja u slikama, osoba ovog duhovnoga staništa to ne tumači. Razlog je što to pripada domenu isključivo božanskoga (ilāhī – preko Njega kao Boga, a ne Gospodara ili primjerice Svemilosnog), a sve što je božansko, to je nepoznato.

Na isti način su i osobe ovog staništa nepoznate među svijetom, jer je u njegovu temelju sustezanje i klonjenje. Izvanjski gledano, sud razlikovanja se donosi samo po djelovanju (kojeg vidimo). Tako, ukoliko ovakva osoba progovori o tome što izbjegava i razlogu zbog kojeg to i to izbjegava, ona time samo narušava svoj duhovni stupanj, a on iziskuje da se bude apsolutno nepoznat i skriven, pri čemu je već znala da je od tog mekāma. Ona automatski više nije na tom mekāmu, štaviše, istinski na njemu nije ni bila. Njezino sustezanje je krnjavo.

Što se tiče ostala dva ḥaḍreta, onog vladarskoga (po Njemu kao Rabbu) i onog Svemilosnoga (po Njemu kao Raḥmānu), i iz nje se po istoj matrici razvijaju stvari. Prihvati ove mudrosti, i djeluj u tom smjeru, ima da svjedočiš golemim čudesima. Teško da ćeš ovako nešto pročitati u nekoj drugoj knjizi. Većina ljudi, možda čak i svi, ne obznanjuju o ovim mekāmima i ḥālovima ništa od onog kako to iziskuje analitički duh bivanja. U slučaju da ih znaju (premda ne obznanjuju), oni se u tome oslanjaju na činjenicu kako duhovni putnik kada kroči stazom sejri-sulūka (duhovnoga puta i napredovanja), i na tom putu pokaže maksimalnu iskrenost, stvari mu se same pokazuju, njemu navlastito onakvim kakve odista i jesu, pa posljedično tome i biva svjestan svoga vlastitoga stanja (bez potrebe da mu neko drugi na svoj način to objašnjava).

[Na osnovu gore navedenih smjernica u razumijevanju tri ključne prisutnosti u egzistenciji, pokušali smo sastaviti i jednu preglednu šemu, koja to slikovito prikazuje]:          

slika